拉里·法恩
本文圖表和評論旨在為鋼琴新買家簡要總結鋼琴市場的構成部分。嚴格來說,這并不是對鋼琴質量的評級,更多地是對制造商和經銷商的產品市場定位的闡述。也就是說,如果一個經銷商握有所有品牌的鋼琴,那他在向顧客推銷鋼琴時,會如何根據不同品牌的相對質量來定位每一個品牌?
對于面向普通消費者的鋼琴,通常按價格來定位品牌。而對于奢華的高端鋼琴,價格不太可能成為買家首要考慮因素,則依據品牌名氣粗略分級。雖然價格和名氣通常與質量有關,但這種關聯卻遠非完全一致,下文會繼續討論這個問題。不過總體來說,價格和名氣與質量仍然密切相關。因此,本文圖表雖然不是完全準確的官方評級,但可以作為讀者對當今市場上新鋼琴質量的粗略指南。
為何本刊不嚴格評判鋼琴的質量呢
在20世紀后半葉,許多鋼琴,尤其是在美國和發展中國家制造的低端鋼琴都有嚴重的缺陷,因此那時候區分鋼琴的優劣相對容易。現在已經不是這樣了。由于全球化和制造過程電腦化,現在幾乎所有在西方銷售的鋼琴都很有競爭力,沒有嚴重缺陷,而且它們之間的差異也越來越微妙和主觀。雖然高端鋼琴比入門級鋼琴質量好這一點依然毋庸置疑,但價格比較接近的鋼琴間的優劣區別就沒那么明顯了,更容易受到個人喜好、鋼琴的售前工作準備和房間的聲學效果等因素影響。
此外,質量本身的定義就極其模糊。根據顧客的不同優先順序,質量既可指鋼琴的音樂性能,也可指外形美觀程度,還可指能否經得起在學校的高強度使用,更可指面對惡劣氣候的承受能力。如果質量指的是音樂性能,那是在音樂會場上的音樂性能,還是在教學室、起居室里的呢?如果是在音樂會上,那是鋼琴的獨奏性能,還是和管弦樂隊合奏的性能呢?是適合演奏莫扎特,還是適合演奏德彪西、拉赫瑪尼諾夫,抑或是格什溫的音樂性能更勝一籌呢?我們應該把哪一種音色和觸感定為衡量鋼琴質量的至高標準呢?以上問題的答案所產生的鋼琴質量排序都不一樣。此外,即使是那些負責鋼琴技術設計的專業人員,也常常無法在哪些特點和規格能生產質量最好的鋼琴這一問題上達成一致意見。
在這種充滿極端的主觀性、不同的優先順序和矛盾的專家意見的情況下,對不同品牌的質量進行太過細微的區分,往往會給人以科學客觀性的錯覺,阻礙消費者做出自己的判斷,并發現適合自己的型號。出于這些原因,我們采取了沒那么積極,但我們認為,更誠實的做法,即通過簡單的新鋼琴市場參考框架給消費者提供一些選購建議,讓消費者更自由地探索與選擇吸引自己的鋼琴。
基于其性質,正確使用該圖表的關鍵在于正確理解圖表內容,將其作為一種學習工具,而不是將其奉為金科玉律。此外,在比較品牌時要使用常識。比較立式鋼琴時,要比較尺寸相似的,比較三角鋼琴時,也是一樣,還應在同一售價范圍內對鋼琴進行比較。不要過于在意圖表中每個類別鋼琴之間的小差異,因為這些區別可能相當微妙。此外,經銷商對鋼琴所做的準備工作也很重要,與圖表列出的一些區別一樣,會影響到最終的產品質量。注意,為了簡潔,圖表并不會提及同一產品系列的質量差異;還會省略一些品牌,但這僅僅因為我們缺乏充分的信息。在每個類別或子類別中,品牌的先后順序是按字母順序排列的,不應該以該順序推斷這些品牌的相對質量。
圖表中的價格都以整數表示,代表每個類別的鋼琴中風格和面板樣式最便宜一款的建議最高價格(SMP)區間,尺寸較小型號的價格位于區間的低端,尺寸較大型號的位于區間的高端。(但是可能會有很大的折扣,詳情請參閱“鋼琴型號與價格指南”一文)



注:除非另有說明,否則品牌皆包括三角和立式鋼琴。圖表中的價格指的是常規風格、面板樣式價格最低一款(通常是黑色亮光)的立式鋼琴和5到7英尺三角鋼琴的最高建議價格(SMP)。這些價格通常會有很大折扣,詳細解釋請參閱第195頁。同一個類別的價格區間以整數表示,反映了該類別包含的大部分品牌和型號的價格范圍,但某些型號的價格可能不在此范圍內。另外還需注意,具體某個品牌的價格范圍可能要窄于它所在類別的價格范圍。
演奏級鋼琴
演奏級鋼琴通常具有以下幾個特點:
·演奏級鋼琴奉行嚴格唯一的生產標準,幾乎不考慮費用問題,其價格反映了制造材料和營銷成本。
·需要大量人力手工完善改進每架鋼琴的制作,極其關注細節。
·大多數品牌生產的鋼琴數量都很少,這些品牌大多已歷經幾代人,一直由同一家族持有與經營。因此,許多品牌享有近乎傳奇的地位。除了演奏性能外,顧客還會因為這些鋼琴的名聲而購買它們。
·常用于超高規格的專業演奏場合,特別是古典音樂演奏會。
·大多數都產于歐洲或美國。現在也有一些來自日本。
基于各種演奏級鋼琴在鋼琴業中的音樂和技術聲譽,我們將演奏級鋼琴分為四類。當然,我們的看法完全是主觀認知,理性的人,尤其是在美國以外的人,可能會在不同程度上反對我們的分類。前兩類包括價值突出的頂級鋼琴品牌。一般來說,任何被歸類為“殿堂級”的鋼琴都是經銷商的旗艦產品系列,這么說吧,它們是鋼琴業中的瑪莎拉蒂和蘭博基尼。歸類為“尊貴級”的鋼琴沒有殿堂級那么頂尖,但它們擁有150年或以上幾乎不間斷的歷史,質量非常高,而其中一些品牌已歷經同一個家族的幾代人。(“尊貴”一詞有出于對這些品牌歷史的尊重。)當然,這兩類鋼琴的聲譽在很大程度上是基于其極高的質量,但成功的營銷策略和歷史因素也是造就它們和其他高端鋼琴名聲斐然的重要原因。
第三類“顯貴級”中的品牌質量也很好,但其中有些品牌成為演奏級鋼琴的時間不算太久,又或是在經歷了一段時間的下降后,在過去20年左右才又恢復到很高的質量。雖然沒被歸類為“殿堂級”或“尊貴級”,但它們在各個方面仍然十分優秀。通常,人們對演奏級鋼琴的選擇很大程度上只取決于他們對音色和觸感的偏愛。因此,第三類中的很多品牌也有許多忠實的追隨者。事實上,雖然第三類品牌沒前兩類那么有名,但是它們也很出色。
第四類“卓越級”中的品牌不是人們公認的演奏級品牌,但這些品牌的價格和名聲應該與消費者級鋼琴有所區分。與其他三類鋼琴相比,第四類的鋼琴要便宜得多。當你不需要最高水平的質量或最有名的鋼琴時,這些鋼琴可能有更高的性價比。
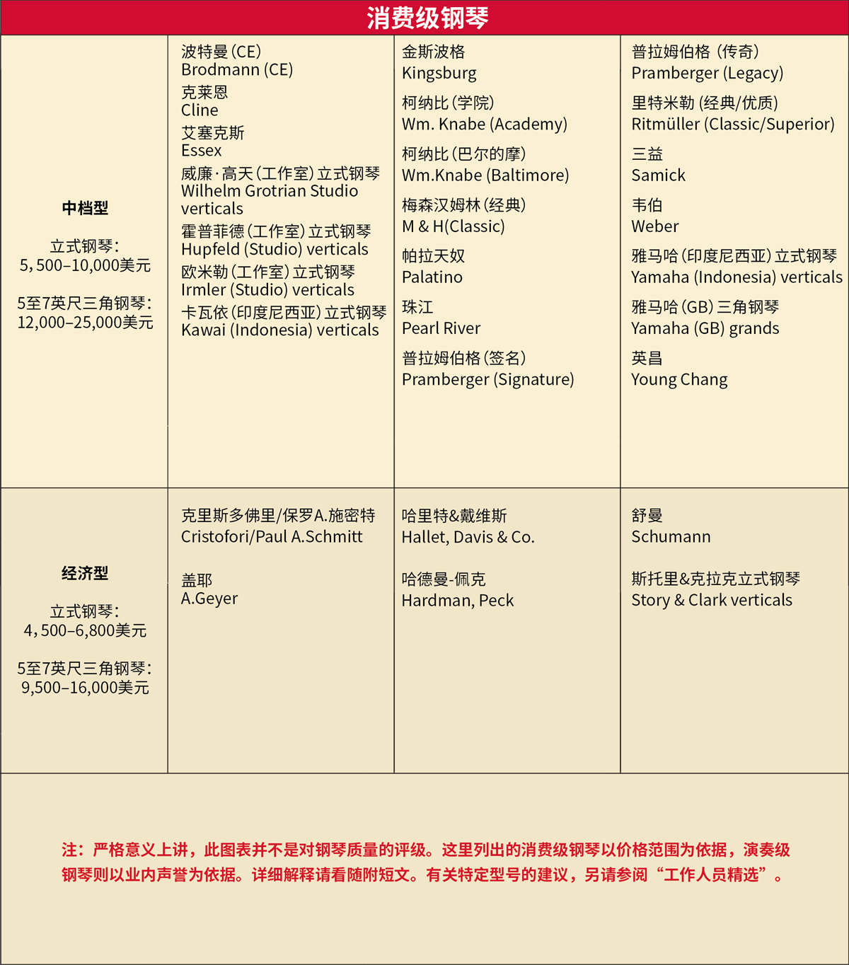
消費級鋼琴
消費級鋼琴以特定價格出售,并為達到這一價格而對材料、做工、制造方法和生產地進行調整。大多數鋼琴在亞洲批量生產,很少單獨對每架鋼琴做改進和完善工作。
該圖表根據價格范圍對消費級鋼琴進行分類。如上文所及,從整體上看,價格能很好地反映出質量。但如果人們進一步關注市場上較小的領域,價格與質量的關聯也會有所下降。例如,購買一些品牌可能更實惠,因為它們只是暫時降價以獲得更大的市場份額,又或者它們是在一個勞動力成本較低的國家生產的。也有一些品牌或型號,尤其是全新上市的,可能會錯誤定價,因為制造商還沒有從經驗中學到公眾到底愿意為他們的產品支付多少錢。價格和整體質量大致相等的兩個品牌可能有不同的優缺點。事實上,一些型號雖然價格較低,但比起一些高價型號,更能吸引顧客,因為它們擁有某些獨有的特征或功能。
如你所料,比起低級的消費級鋼琴,高級的消費級鋼琴通常具備質量更好的配件和更佳的性能。其中最好的是在日本或歐洲制造的鋼琴,或是在中國或印度尼西亞完成部分生產過程,然后運往歐洲完成最后組裝工作的鋼琴。有些消費級鋼琴的設計、材料和制造技術方面是如此先進,已能在音樂性能方面與一些演奏級鋼琴相媲美,但其價格往往低得多,有時也被推薦為演奏級鋼琴的替代品。相反,經濟級鋼琴只具備最基本的功能,僅適合初學者和業余彈奏者使用,對于勤于練習的學生而言,此類鋼琴可能在幾年內就不再適合使用了。
在我看來,在消費級鋼琴中,優質級的品牌往往會為演奏提供性價比最好(例如:最有價值)的鋼琴。然而,在預算有限的情況下,或者對于那些想要購買更高檔鋼琴的消費者而言,選擇其他級別的鋼琴可能比較好。
